Mise en œuvre opérationnelle

Les quelque 90 collaboratrices et collaborateurs du secrétariat général gèrent avec un engagement sans faille 1’250 employeuses et employeurs rassemblant environ 45’000 personnes assurées et bénéficiaires de rentes.

Le secrétariat général met en œuvre les décisions stratégiques du Conseil de fondation en veillant en permanence à répondre aux besoins de la clientèle et à défendre les intérêts des destinataires.

La direction garantit un controlling et un reporting adéquats. Ses tâches et compétences sont définies dans le règlement d’organisation.

La Previs est cofondatrice de la Fondation pour la promotion de la responsabilité propre dans la prévoyance professionnelle et applique les règles de conduite définies dans la Charte de l’ASIP.

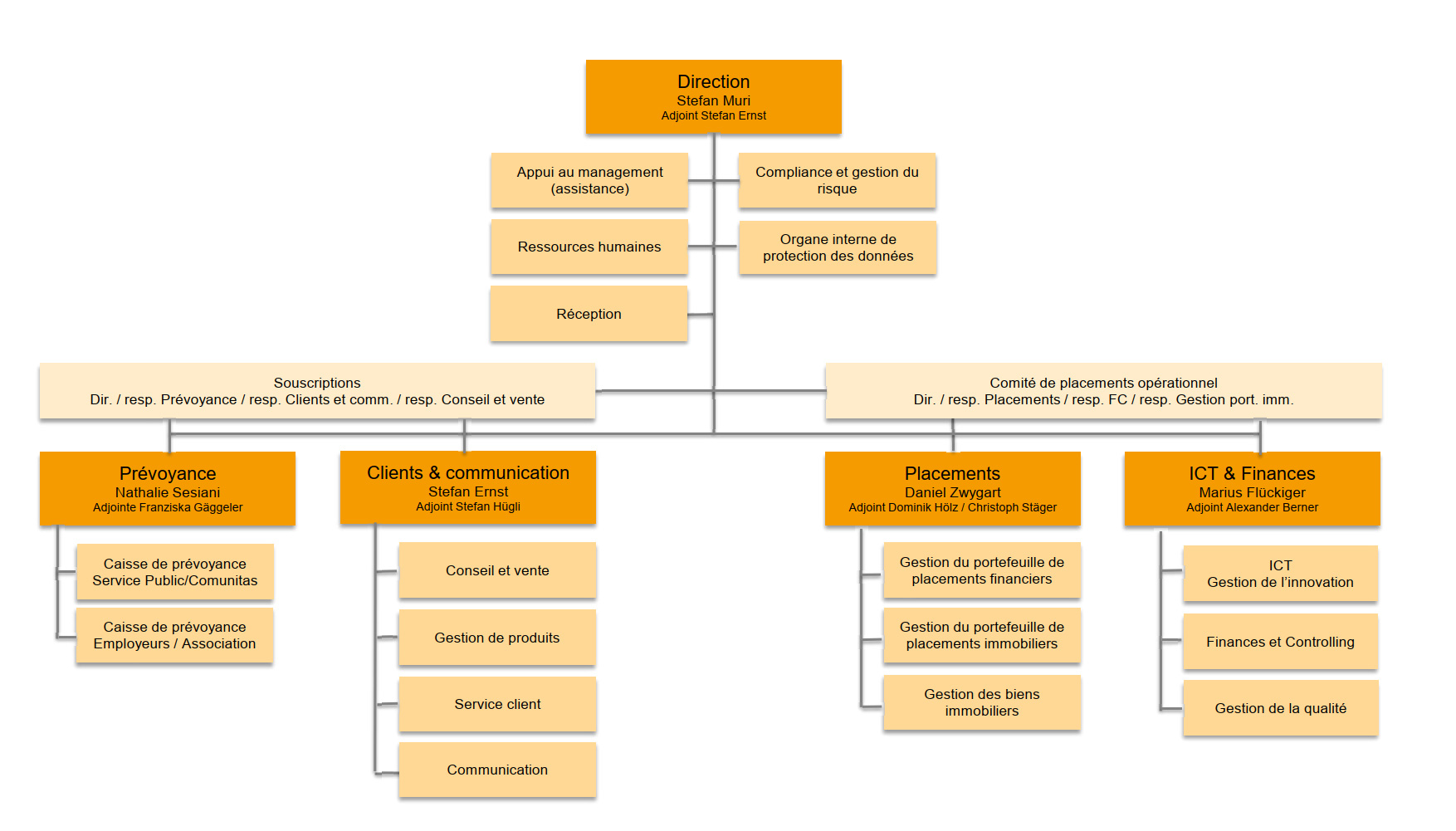
Organigramme du secrétariat général

Une équipe engagée

Faites connaissance avec nos quelque 90 collaboratrices et collaborateurs.

Postes vacants

Vous aimeriez rejoindre notre équipe? Consultez les offres d’emploi actuelles et découvrez ce que la Previs a à vous offrir en tant qu’employeur.

Retour en haut